寒假即将来临,在上海的非沪籍家长要注意了,2025年幼升小越来越近了,有参加明年幼升小的家长可以从现在就准备起来了。如何让非沪籍子女赢在起跑线上,就看家长有没有达到条件!那么,非沪籍子女在上海入学条件是什么?2025年幼升小需准备什么材料?本期给大家整理了一期外地子女在上海上学的内容供家长们学习参考!

上海居住证积分查询中心>>>点击上海积分模拟打分计算器(精准查分)✅
先抛开上海户口与房产不谈,每年因为不熟悉政策而没有抓紧办理居住证和居住证120积分的家长真的太吃亏!
上海学校实行顺位录取制度,甚至公办学校以及一些好的民办学校要求非沪籍家长满足120积分(前提是必须拥有《上海市居住证》)。
居住证,对于准备在上海求学的非沪籍家长和孩子来说,是最基本、最必要的证件。没有它不仅对孩子入园有限制,更会为幼升小以及未来的求学道路带来不可避免的阻碍!
因此家长们拥有这两项就已经让孩子上学在无形中快人一步了,具体来看看👇️👇️
第一梯队:上海户籍
(1)人户一致
户籍地址与房产证地址一致,享受录取第一优先级
(2)人户分离
户籍地址与房产证地址不一致,看具体区的情况:学籍优先的区,有户籍的学生“返回”要统筹安排;户籍优先的区,有学籍的学生“返回”要统筹安排
第二梯队:非沪籍且积分达标
(1)区域内的非沪籍有积分、有房产
(2)区域内的非沪籍有积分、无房产
第三梯队:非沪籍且积分不达标
(1)区域内的非沪籍无积分、有房产
(2)区域内的非沪籍无积分、无房产
从录取顺位中更不难看出,120积分排在中等梯队,且达标要求较落户而言低得多,择校上拥有话语权。而如果积分不达标,孩子不仅仅面临被统筹的情况,甚至可能因此无法入学。
多数沪漂家长的最终心愿还是希望孩子可以在上海参加中高考,享受更优质的教育资源,就更需注意:120积分是外地户籍子女在上海中、高考的敲门砖!
点击下方图片窗口👇👇一键查询积分最新计算方式✅
根据《上海市人民政府办公厅转发市教委等四部门关于来沪人员随迁子女就读本市各级各类学校实施意见的通知》(沪府办规〔2018〕5号)等要求
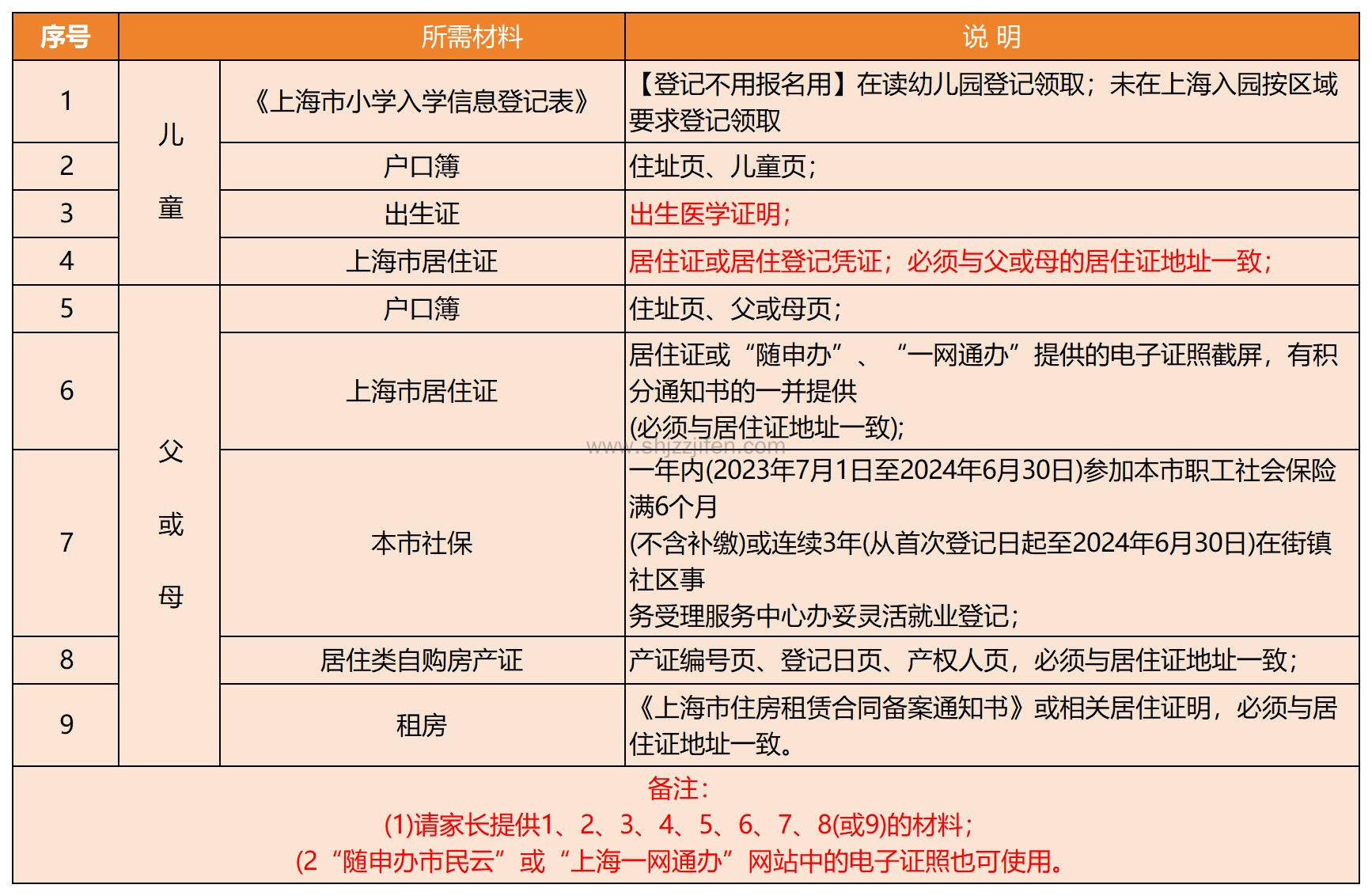
2024年来沪人员适龄随迁子女需在本市接受义务教育的,适龄儿童须持有效期内《上海市居住证》或《居住登记凭证》,父母一方须持有效期内《上海市居住证》且满足如下两种情形之一:
情况一:一年内参加本市职工社会保险满6个月(2023年7月1日至2024年6月30日,不含补缴)
情况二:或连续3年(从首次登记日起至2024年6月30日)在街镇社区事务受理服务中心办妥灵活就业登记。
需要注意的几点是:
1、居住证地址必须与实际居住地址一致;
2、如选择报名公办小学,只能报居住证地址对口的小学;如选择报名民办小学,都可以报(除有些民办有房产、120积分要求);
3、各区录取顺位各不相同
2024年11月-第二年2月非沪籍子女入学做好以下材料准备:
现在这个时间段,官方基本上不会发布关于升学的政策,但部分区会发布一些入学指南,提醒家长做好入学报名准备。所以对家长来说,还是比较清闲的,可以有充足的时间做好报名材料准备。

注意:
居住证的办理过程需要差不多7个月的时间(6个月居住登记+15个工作日制卡),所以家长现在就要抓紧时间去办理了,不要等到要用证时方恨无!另外,孩子也需要办理居住证或居住登记凭证,千万别把孩子那份给忘了。
1、积分条件都满足
至少提前3-4个月开始申办积分,如果申请人此时的社保还未开始缴纳,则全流程需要再多预留7个月左右。
2、只有大专学历
建议最晚在小孩子五年级下半学期(即4月份左右调整每年社保的时候)到六年级上半学期(11月份左右)之前,调整社保基数。(注意:具体遵照哪种社保基数,根据自己的情况而定)接下来的4年时间里,无论是考取职称还是提升学历都可以,孩子有条件在上海参加中考。
3、没有学历和高倍社保
最晚在小孩子六年级开学读一个秋季入学的大专,同时最晚在小孩子六年级上半学期11月前调整社保基数。(注意:具体遵照哪种社保基数,根据自己的情况而定)
4、孩子此时已经六年级
如果在孩子六年级下半学期开始,积分还没有开始准备,建议申请人可以按照连续按3倍社保缴纳基数交满2年的方式申请积分,或考虑考取职称以及自考等。
⚠️:此时申请积分已经有风险,建议最好不要等到这一步!
特别提醒家长朋友们,最晚都要在孩子初三5月份前成功领取积分通知单,否则就算后续成功办理积分,也无法用于上海中高考!
同时,提前将积分申请成功的,需要每年及时续签,一旦积分过期,同样无法用于子女升学!
上海积分入学对于非沪籍子女来说真的太必要了,家长朋友们一定要记得趁着还没报名之前抓紧时间把上海居住证和居住证积分拿到手!如果你不知道怎么办理或者孩子入学迫在眉睫可以点击下方的【在线咨询】为您解疑答惑!
您的信息受 《隐私保护声明》 保护
资讯动态相关推荐
一对一规划顾问
上海积分(落户)申请表下载
您的信息受 《隐私保护声明》 保护
申请提交成功
为了确保您的测评结果更准确, 我们申请您留下联系方式以便我们人工审核后通过电话回访告诉您准确的测评结果。*您的信息受 《隐私保护声明》保护
提交成功




一对一规划顾问
更多福利,等你解锁!