上海居转户2025新政已经发布有一段时间了,有一部分沪漂可能还处于观望阶段,就目前走居转户落户上海成功落户公示名单来看,新政的发布大大提升了落户人数,主要得益于新政的放宽,那么一起来看看居转户都放宽了哪些内容吧!

30秒快速测试你是否符合落户条件,点击:上海落户条件自测(2025)
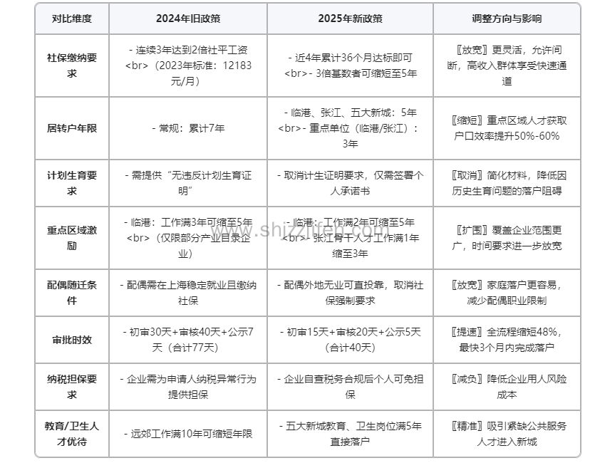
变化一:
居转户申请条件,删除了“符合国家及本市现行计划生育政策”,保留无刑事犯罪记录等其他不宜转办常住户口的情形。
变化二:
居转户申请材料,删除了“符合国家和本市现行计划生育政策的个人承诺”,只需提供无刑事犯罪记录等情况的个人承诺。
变化三:
新政激励条件明确了5年3倍社保落户。新政规定:最近4年内累计36个月及申报当月在本市缴纳职工社会保险基数达到上年度本市全口径城镇单位就业人员平均工资3倍,且缴纳职工社会保险基数与个人所得税应纳税所得额合理对应的持证人员,持证及参保年限可以缩短至5年。
变化四:
新政新增重点地区支持。新政策提出对临港新片区、张江科学城、五个新城、南北转型地区和崇明生态岛等重点区域予以政策支持。
虽然本轮居转户落户政策和上轮居转户落户政策在落户方式上没有变化,但在细则上放宽了很多!

点击下方图片一键测算你的落户条件↓↓↓
申请人条件
1、持有《上海市居住证》满7年。(满7年是指累计84个月,并非一定要连续7年)
2、持证期间按规定参加本市城镇社会保险满7年。
3、必须是在规定的时间内缴纳社保,千万不要长期缴纳最低社保。
4、持证期间依法在本市缴纳个税。
5、持证期间个税要和社保匹配,指的是缴纳基数一致、公司一致、缴纳地点一致。
6、在本市被评聘为中级及以上专业技术职务或者具有技师(国家二级职业资格证书)以职业资格,专业、工种与所聘岗位相对应,且应达到一定的市场化评价标准。(必须是上海认可的职称且在官方公布的职称目录之内)
7、无刑事犯罪记录等其他不宜转办常住户口的情形。
公司条件
1、公司注册地在上海;
2、公司依法纳税、诚信经营;
3、工商登记状态正常 (未注销、未吊销)。
7年居转户
7年居住证+7年社税+中级职称+后4年累计36个月达到1.3倍社保
7年居住证+7年社税+2倍社保+后4年累计36个月达到2倍社保
5年居转户
5年居住证+5年社保+3年新城工作+近4年满足36个月2倍社保
5年居住证+5年社保+3年新城工作+中级职称+近4年满足36个月1.3倍社保
临港工作+5年居住证+社保+个税+中级职称
临港工作+5年居住证+社保+个税+3年1倍社保
3年居转户
临港核心人才+3年居住证+个税+3年1倍社保
张江骨干人才+3年居住证+3年2倍社保+个税

1、登录上海一网通办平台,使用“落户条件自测系统”预判资格
2、查询近4年社保记录(需近4年累计36个月的社保基数达标,可通过上海人社app实时调取)
3、核对自己的公司是否属于重点企业(针对临港张江企业落户)
通过上海人社微信公众号提交电子版材料,系统24小时内反馈补正意见
备注 需要居转户材料清单,可添加政策老师微信领取
1、受理机构:单位注册地对应区人才服务中心
2、现场流程:
① 预约取号(在“上海人才”官网预约,高峰期需提前7天)
② 窗口递交材料原件,领取《材料受理回执》
居转户实行三审机制,其中:区初审15天办结,市复核20天办结,公示期5天
公示查询:
登录上海国际人才网(https://www.sh-italent.com/),点击主页人才引进,查看最新公示名单

1、跨省通办:长三角区域(江浙皖)可实现“一站式”迁移,无需回原籍办理
2、最终步骤:凭《准迁证》到派出所办理新户口簿、身份证,同步更新社保卡信息
以上内容希望能帮到大家,如果你在上海居住证积分或者上海落户途中遇到任何问题都可以向我们详细咨询,我们有资深的专业老师为您解答!

上海落户相关推荐
一对一规划顾问
为了确保您的测评结果更准确, 我们申请您留下联系方式以便我们人工审核后通过电话回访告诉您准确的测评结果。*您的信息受 《隐私保护声明》保护
提交成功




一对一规划顾问
更多福利,等你解锁!