在上海成功落户的沪漂,他们的家人也是可以通过特殊途径去落户的,那就是投靠类落户上海。这种落户方式可以说是众多落户方式中最简单快捷的一种了。那么,上海投靠落户最新政策2025年,子女、夫妻、老人如何投靠?

不知道自己的落户条件?点击【上海落户条件自测系统】进行查询
(一)原由本市经动员、分配去外省市工作人员(以下简称“支内、知青人员”),现户口已回沪落户的,其子女具有下列情况之一的,可以回沪落户:
1.本市支内、知青人员本人未生育子女,其户口回沪落户前已经依法收养的子女,长期随养父(母)在本市共同生活、年龄不超过25周岁、未婚、未育、无子女、在外省市未就业的,可以在养父(母)户口所在地落户;
2.本市支内、知青人员生育的子女,因病、因伤或因身体重度残疾而完全丧失生活自理能力,需要父母照顾,与父母长期共同生活,且未婚、未育、无子女、在外省市未就业的,可以在其父(母)户口所在地落户。
(二)本市支内、知青人员无子女回沪落户的,可以照顾一名未婚、未育、无子女、在外省市未就业、且实际生活基础长期在本市的亲生子女,或符合前述规定的年满16周岁不超过25周岁的一名孙辈,在申请人本人拥有的合法住所处落户。
投靠人如系未成年人的,应当依法委托一名本市常住户口人员代为监护。
(三)外省市人员与本市常住户口居民(在本市户口登记满5年)生育的未成年子女,已随外省市父(母)办理出生登记,现要求投靠本市父(母)落户的,可准予在父(母)户口所在地落户。
本市一方因死亡、判刑被注销本市常住户口的,其与外省市人员生育的未成年子女,出生后一直在本市生活的,可以在本市(外)祖父母户口所在地落户;如(外)祖父母死亡或不同意落户的,可在本人、亲属或愿意接受其落户人员在本市的合法住所处落户。
(四)父(母)迁沪落户时,对其生育的未成年子(女)拥有抚养权满5年,且该子女随继父(母)在沪共同生活居住满5年的可以随迁。
简单来说就是
1. 上海户籍父(母)落户已满5年
2. 子女未成年,未成年的标准是未满16周岁,或者普通高中在读
3. 子女已随外省市父(母)落户
4. 上海户籍父(母)为个人家庭户,不能是社区公共户,且不会因子女投靠落户导致家庭人均住房面积低于住房困难标准

(一)本市支内、知青人员及其生育的子女与本市常住户口居民(在本市户口登记满5年)婚姻登记满5年的,可以在配偶户口所在地落户。
(二)与具有本市常住户口的少数民族、华侨人员(在本市户口登记满7年)婚姻登记满7年的,可以在配偶户口所在地落户。
(三)外省市人员与本市常住户口人员结婚后,本市一方死亡的,其与本市一方生育的子女已有本市户籍,外省市人员未再婚、实际生活基础在本市、外省市无子女的;或外省市有子女但均已成年,其具有本市户籍的子女尚未成年的,可参照“沪府〔2009〕70号”夫妻投靠第(一)项规定在本市子女户口所在地落户。
简单来说就是
1. 外省市人员与具有上海市家庭常住户口的居民依法办理婚姻登记满10年、年满35周岁,可准予其在配偶户口所在地落户。
(注意:结婚后夫妻一方落户上海,配偶也需要在落户后开始计算婚龄满10年,才可以申请落户)
2. 外省市少数民族及归侨、归侨子女、华侨子女与具有上海市家庭常住户口的居民依法办理婚姻登记满7年,可准予其在配偶户口所在地落户
3. 外省市人员与上海市残疾居民依法办理婚姻登记满5年,可准予其在配偶户口所在地落户
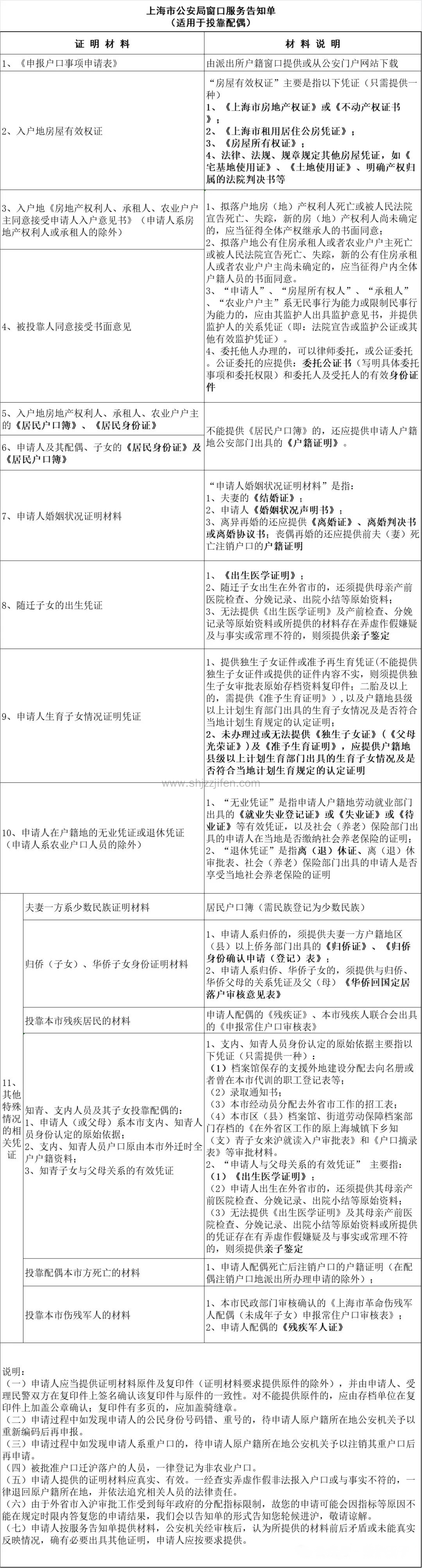
夫妻投靠落户上海所需材料清单

点击下方图片一键测算你的落户条件↓↓↓
本市支内、知青,或因其他原因去外省市工作的人员(以下统称“外迁人员”)及其配偶,按国家法定年龄退休,或者男性年满60周岁、女性年满55周岁的老人,符合下列条件之一的,可以回沪落户:
(一)夫妻双方均为本市外迁人员的,按下列规定办理:
1.可以同时或者先后在其生育的子女户口所在地落户;
2.无子女的,可以同时或者先后在其父母、兄弟姐妹户口所在地,或本人、亲属在本市的合法住所处落户;
3.外省市无子女,其在本市的子女因应征入伍、出国(境)、死亡(失踪)或判刑等原因被注销本市户口的,可以同时或者先后在其父母、兄弟姐妹户口所在地,或本人、亲属在本市的合法住所处落户。
(二)夫妻一方为本市外迁人员,其外省市配偶婚姻登记满10年的,按下列规定办理:
1.可以同时或者先后在其生育的子女户口所在地落户;
2.无子女的,夫妻一方为本市支内、知青的,且享受社会保险待遇的,可以在其父母、兄弟姐妹户口所在地,或本人、亲属在本市的合法住所处落户;不享受社会保险待遇的,应在其本人拥有的本市合法住所处落户。其外省市配偶可以随迁,或待本市支内、知青回沪落户后再申请;
3.本市支内、知青已死亡的,其外省市配偶未再婚,可以在他们生育的子女户口所在地落户;
4.因其他原因去外省市工作的原有本市户口的人员死亡的,其外省市配偶未再婚,外省市无子女的,可以在他们生育的子女户口所在地落户。
(三)本市外迁人员属单身老人,其未生育、未领养过子女的,可在其父母、兄弟姐妹户口所在地,或本人、亲属在本市的合法住所处落户。
如果你已经成功落户上海了,千万不要忘记身边的家人、子女也可以一起投靠落户上海,早日实现全家共同落户上海的美好愿景。

上海落户相关推荐
一对一规划顾问
为了确保您的测评结果更准确, 我们申请您留下联系方式以便我们人工审核后通过电话回访告诉您准确的测评结果。*您的信息受 《隐私保护声明》保护
提交成功




一对一规划顾问
更多福利,等你解锁!