上海居转户落户的申请流程是怎样的?随着上海国际化步伐的加快,居转户政策成为众多外地人才关注的焦点。普通人若想要快速的申请落户,那么,对居转户落户申请的材料及流程方面一定要下足功夫!

不知道自己的落户条件?点击【上海落户条件自测系统】进行查询
首先,你需要对照居转户落户条件,确认自己是否符合申请要求。根据《持有〈上海市居住证〉人员申办本市常住户口办法》(沪府规〔2024〕17号),申请人需满足以下条件:
✔️持有《上海市居住证》累计满7年(部分激励条件可缩短至5年或3年)。
✔️依法缴纳个人所得税,无长期断缴或零申报记录。
✔️在本市被评聘为中级及以上专业技术职务(如工程师、会计师等)或具有技师(国家二级职业资格)以上职业资格,且专业与岗位匹配;无职称者需满足最近4年内累计36个月社保基数达到上年度社平工资2倍。
✔️符合计划生育政策(2025年已取消对超生的限制,但需遵守其他相关法规)。
常规居转户落户上海的方式(自己对照选择方案)
1、居住证7年+7年社保个税+不限学历
(前4年1倍社保基数,后4年累计36个月2倍社保基数)
2、居住证7年+7年社保个税+中级职称
(前4年1倍社保基数,后4年累计36个月1.3倍社保基数)
3、居住证5年+5年社保个税
(近4年累计36个月3倍社保基数)
4、临港新片区+3年居住证+3年1倍社保个税(仅限核心人才)
5、临港新片区+5年居住证+5年1倍社保个税
6、南北重点转型区域及五大新城地区:要求同临港新片区
7、对在生态岛生态农业、文体旅游、康养医疗等重点产业用人单位工作并承诺落户后继续在生态岛工作2年以上的人才,经崇明推荐后,“居转户”年限由7年缩短为5年。
点击下方图片一键测算你的落户条件↓↓↓
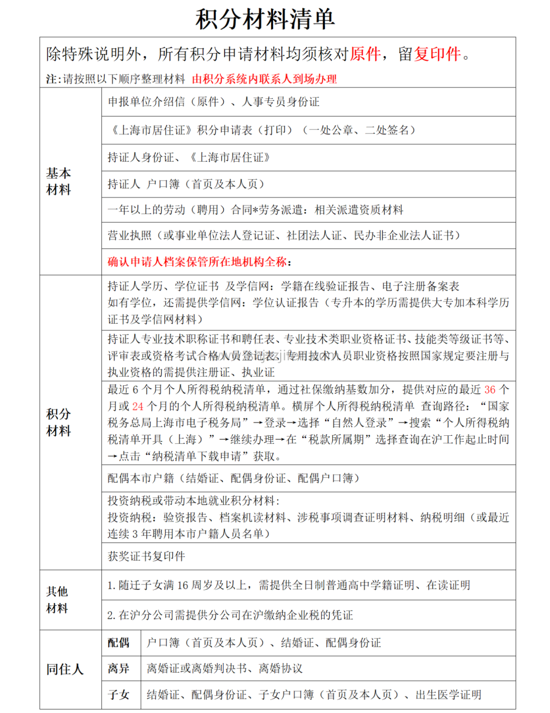
准备齐全的申请材料是办理居转户落户的关键。以下是一份详细的材料清单:
✔️有效身份证正反面
✔️户口簿地址页及本人信息页
✔️《居住证持有人办理本市常住户口申请表》(系统生成,单位盖章)
✔️婚姻状况证明(结婚证/离婚证/丧偶证明等)
✔️本市落户材料(房产证或租赁备案等)
✔️社保缴纳证明(可通过上海人社APP查询)
✔️中级及以上职称证书及聘任表(如适用)
✔️其他补充材料(如学习经历、工作报告等)

单位注册:用人单位需先登录“一网通办”平台完成单位注册(需使用上海市法人一证通)。

个人填报:登录随申办APP或小程序,搜索“居转户”,点击“居住证转常住户口”进入申请页面,按提示填写个人信息并上传准备好的电子材料。

上报申请:确认信息无误后提交申请,系统会自动生成《申请单位请示公函》,需单位盖章后上传。
等待预审:通常需要7-15个工作日。
调档流程:预审通过后,需办理调档手续。档案齐全通过则进入下一环节,缺失则需补充相关材料。
预约线下提交:预审通过后,在随申办预约就近的人才服务中心。
现场受理:由单位人事专员或本人携带材料到场,工作人员核对原件后收取复印件。
等待审核:初审约15个工作日(区人才中心),复核约20个工作日(市人才工作局)。
公示查询:每月月中和月底各公示一批,公示期5天,可在上海国际人才官网查询。
办理准迁证:公示结束后,关注“上海公安人口管理”微信公众号,查询准迁信息并申请《准予迁入证明》。
户口迁移:持《准予迁入证明》回原籍办理《户口迁移证》。江苏、浙江、安徽户籍可网上迁移,无需回原籍。
最终落户:携带相关材料到上海落户地派出所办理新户口本和身份证。
1、学历证书“三地不一”的
2、有中级职称但是社保基数不达标的
3、社保缴纳单位与个税申报单位不一致的
4、社保基数正常,个税为0申报的
5、有超生或未婚先育等违反计划生育情况的
6、有中级职称但是工作岗位不匹配的
7、没有高中层次前置学历的
8、有多家公司重复申报个税的
9、在上海缴纳社保,在异地缴纳个税的
10、社保个税是通过第三方没有人力资源派遣资质单位缴纳的
11、社保个税存在补缴漏缴行为的
12、学历存在套读行为的
13、有行政拘留记录、一般刑事犯罪记录、严重刑事犯罪记录的
14、假学历、假证件、假结婚的
以上内容希望能帮到大家,如果你在上海居住证积分或者上海落户途中遇到任何问题都可以向我们详细咨询,我们有资深的专业老师为您解答!

上海落户相关推荐
一对一规划顾问
为了确保您的测评结果更准确, 我们申请您留下联系方式以便我们人工审核后通过电话回访告诉您准确的测评结果。*您的信息受 《隐私保护声明》保护
提交成功




一对一规划顾问
更多福利,等你解锁!