“结婚就能落户上海吗?”“夫妻投靠要等10年吗?”“有没有更快的捷径?”——这是许多外地配偶最关心的问题。本文全面解读2025年最新投靠落户政策,告诉你夫妻投靠到底需要多久,哪些人可以缩短等待期,如何避免踩坑,助你精准规划落户之路。

不了解上海落户具体要求?点击【上海落户条件查询入口】一键查询落户资格!
投靠落户分为老人投靠、子女投靠和夫妻投靠。
常见的是夫妻投靠:是指外省市人员与具有本市家庭常住户口的居民结婚后的户籍夫妻投靠方式。也就是我们俗称的“和上海人结婚”。一方有上海户口,另一方为非上海户口,这时候可以采用配偶投靠的方式入户上海。
落户条件✅
1、外省市人员与具有上海市家庭常住户口的居民依法办理婚姻登记满10年、年满35周岁,可准予其在配偶户口所在地落户
(注意:结婚后夫妻一方落户上海,配偶也需要在落户后开始计算婚龄满10年,才可以申请落户)
2、外省市少数民族及归侨、归侨子女、华侨子女与具有上海市家庭常住户口的居民依法办理婚姻登记满7年,可准予其在配偶户口所在地落户
3、外省市人员与上海市残疾居民依法办理婚姻登记满5年,可准予其在配偶户口所在地落户
落户方式✅
1、年龄有35岁,婚姻十年,配偶的上海户籍也有十年。
2、有海外侨胞和少数民族者,可以要求从十年减少为七年。
3、如果是残疾人,要求可以是五年时间。
夫妻分居情况:本市人员因夫妻两地分居,其在外地的配偶属在职或辞职后人事关系挂靠在当地政府人事部门所属人才服务中心的专业技术人员或管理人员(含聘用制干部),在沪有接收单位,符合下列条件之一的,可以申请将其在外地配偶的工作关系转移来沪,未成年子女可随迁进沪。
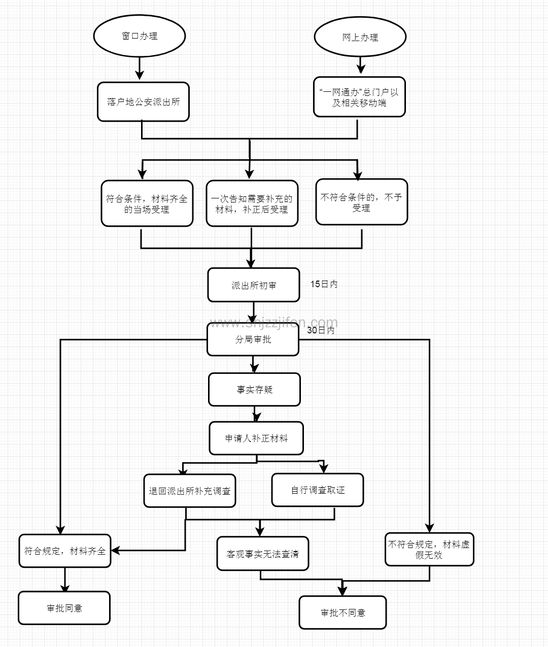
落户流程✅

点击下方图片窗口一键查询落户最新方法!
落户以后才生宝宝,宝宝可以直接登记为上海户口。
但是如果宝宝在落户之前出生,并且在申请落户时并未一同随迁,则需要满足下列条件才可以投靠落户:
落户条件✅
1、上海户籍父(母)落户已满5年
2、 子女未成年,未成年的标准是未满16周岁,或者普通高中在读
3、子女已随外省市父(母)落户
4、上海户籍父(母)为个人家庭户,不能是社区公共户,且不会因子女投靠落户导致家庭人均住房面积低于住房困难标准
落户方式✅
1、结婚领证5年+配偶上海户籍(满5年),未成年子女可投靠落户
2、拥有抚养权+随继父母共同居住满5年,未成年子女可投靠落户(取消计划生育政策内要求)
3、符合本市投靠类落户迁移的申请人,其与被投靠人生育的未成年子女可随迁(取消计划生育政策内要求)
5、本市支内、知青人员及其生育的子女与本市常住户口居民(在本市户口登记满5年),婚姻登记满5年的,申请在配偶户口所在地落户
父母投靠子女落户上海,这种投靠方式只有原本是上海户籍的人因工作在外地落户,现在年迈需要回来上海落叶归根,才可以投靠子女或其他亲属落户(新落户上海人,无法投靠)
1、夫妻双方均为本市外迁人员的,按下列规定办理:
①可以同时或者先后在其生育的子女户口所在地落户
②无子女的,可以同时或者先后在其父母、兄弟姐妹户口所在地,或本人、亲属在本市的合法住所处落户
③外省市无子女,其在本市的子女因应征入伍、出国(境)、死亡(失踪)或判刑等原因被注销本市户口的,可以同时或者先后在其父母、兄弟姐妹户口所在地,或本人、亲属在本市的合法住所处落户
2、夫妻一方为本市外迁人员,其外省市配偶婚姻登记满10年的,按下列规定办理:
①可以同时或者先后在其生育的子女户口所在地落户;
②无子女的,夫妻一方为本市支内、知青的,且享受社会保险待遇的,可以在其父母、兄弟姐妹户口所在地,或本人、亲属在本市的合法住所处落户;不享受社会保险待遇的,应在其本人拥有的本市合法住所处落户。
其外省市配偶可以随迁,或待本市支内、知青回沪落户后再申请
③本市支内、知青已死亡的,其外省市配偶未再婚,可以在他们生育的子女户口所在地落户
④因其他原因去外省市工作的原有本市户口的人员死亡的,其外省市配偶未再婚,外省市无子女的,可以在他们生育的子女户口所在地落户
3、本市外迁人员属单身老人,其未生育、未领养过子女的,可在其父母、兄弟姐妹户口所在地,或本人、亲属在本市的合法住所处落户
户籍性质限制:
被投靠方必须是家庭户,集体户口不具备投靠资格;夫妻投靠仅适用农业户口、无业或退休人员。
住房新规:2023年8月起取消“人均住房面积不低于困难标准”的规定,减轻住房压力。
诚信底线:造假零容忍:隐瞒事实或材料作假将注销户口,纳入个人诚信黑名单;需获得所有房产产权人书面同意
“支内、知青等外迁人员”定义:原上海户籍,经组织动员分配支援外地建设(如支内、支边、知青)。即使个人无法提供证明,只要其子女已凭此身份回沪,本人可视为该类人员。
“外省市未就业”界定:指在户籍地从未就业,或与户籍地单位解除劳动合同已满5年。
“合法住所”范围:指具有《上海市房地产权证》、《房屋所有权证》、《租用公有住房凭证》或经备案的房屋租赁合同等法定凭证的住所。(注:根据现行规定补充了经备案的租赁住房)
申请核心原则:必须征得上海被投靠人同意。有多个可选地址时,优先落户于本人经常居住的合法住所。存在特殊困难(如家庭矛盾),经核实可在本人/亲属的合法住所落户。
随迁便利:主申请人落户获批时,其与被投靠人在沪共同生育的未成年子女可一并随迁。
夫妻投靠适用对象:仅限外省市配偶为农业户口、非农业无业人员,或达到退休/规定年龄(男60/女55)者。
集体户口限制:上海集体户口人员不适用此投靠落户政策。
住房面积限制取消:已停止执行投靠落户需满足家庭人均住房面积不低于困难标准的规定。
诚信申报红线:严禁隐瞒造假!一经发现,户口将予注销并退回原籍,依法追责,相关信息纳入本市社会信用体系。
论是夫妻投靠、子女投靠还是老人投靠,每一种落户方式都有其特定的申请条件和流程。只要您符合条件并按照规定提交相关材料,就有机会在上海实现落户梦想。以上内容希望能帮到大家,如果你在上海居住证积分或者上海落户途中遇到任何问题都可以向我们详细咨询,我们有资深的专业老师为您解答!

上海落户相关推荐
一对一规划顾问
为了确保您的测评结果更准确, 我们申请您留下联系方式以便我们人工审核后通过电话回访告诉您准确的测评结果。*您的信息受 《隐私保护声明》保护
提交成功




一对一规划顾问
更多福利,等你解锁!