最近,上海居转户落户名单公示了不少人,其中也有不少配偶一起随迁落户上海的,上海居转户配偶随迁的要求是什么?配偶随迁需要什么条件? 除了随迁落户上海,配偶还可以通过什么方式落户呢

上海落户查询工具:2025上海落户条件模拟计算器(点击自测)
根据《持有〈上海市居住证〉人员申办本市常住户口办法》:
持证人员的配偶符合规定条件的,可以同时申请办理本市常住户口;
不符合条件的,可以按照现有投靠落户政策办理。
16周岁以下的未成年子女以及16周岁以上并在普通高中就读的子女可以随迁。
✅具体条件为:
符合“在本市作出重大贡献并获得相应奖励,或者在本市被评聘为高级专业技术职务或者高级技师(国家一级职业资格证书)且专业、工种与所聘岗位相对应的的居转户人员”,其配偶在本市有稳定工作、缴纳本市职工社会保险并已办理《上海市居住证》的,可以同时申办本市常住户口。
1、配偶随迁的,提供:
(1)配偶有效身份证正反面、户口簿地址页及本人信息页(或相关户籍材料)
(2)配偶工作单位有人事档案管理资质的提供人事档案核实情况表及相关复印材料
(3)配偶承诺与授权
2、子女随迁的,提供:
(1)子女《出生医学证明》
(2)子女户口簿地址页及本人信息页(或相关户籍材料)
(3)满16周岁及以上在全日制普通高中就读的提供学籍材料、在读材料
3、申办单位认为需要补充说明的材料【除以上材料外需进一步补充说明的材料】
点击下方图片一键测算你的落户条件↓↓↓
配偶在上海有工作或在外地无工作,对其随员落户的方式有着重要影响。
若配偶在上海有工作,这通常被称为“随调”,意味着配偶的工作和劳动关系均在上海,且其工作能力和学历层次基本达到了申请落户的级别。
随调的配偶需要将其人事档案一同调入上海,并接受人才中心对其学历、职称、社保等方面的审核。而在居转户政策中,配偶随员落户的方式正是以“随调”为主。
相比之下,若配偶在外地无工作,这通常被称为“随迁”。在这种情况下,配偶需要开具失业证明,且对配偶的条件并没有特殊要求。
只要申请人满足了人才引进等落户条件,配偶即可随同落户。然而,在实际操作中,配偶随迁的比例并不高,这可能与不同政策对配偶条件的差异性要求有关。

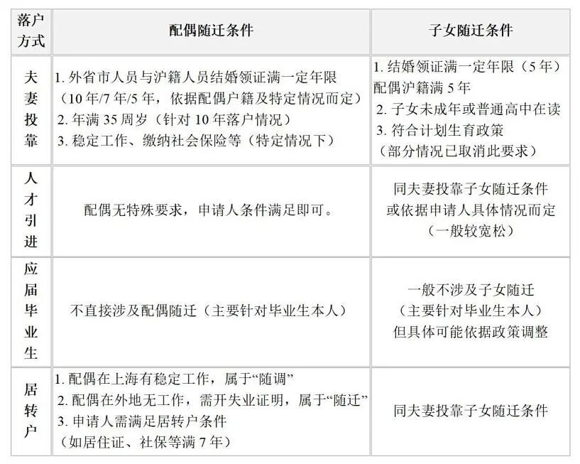
夫妻投靠落户方式中,配偶随迁条件依据结婚年限、配偶户籍情况(如少数民族、归侨、残疾等)及申请人年龄等因素有所不同。
人才引进落户方式中,配偶随迁条件相对宽松,一般无特殊要求,只要申请人条件满足即可。
应届毕业生落户方式主要针对毕业生本人,不直接涉及配偶和子女随迁。
居转户落户方式中,配偶随迁分为“随调”和“随迁”两种情况,依据配偶的工作状态和申请人满足居转户条件的情况而定。子女随迁条件与夫妻投靠落户方式相似。
1、10年落户
外省市人员与具有上海市家庭常住户口的居民依法办理婚姻登记满10年、年满35周岁,可准予其在配偶户口所在地落户。
划重点: 结婚后夫妻一方落户上海,配偶也需要在落户后开始计算婚龄满10年,才可以申请落户
2、7年落户
外省市少数民族及归侨、归侨子女、华侨子女与具有上海市家庭常住户口的居民依法办理婚姻登记满7年,可准予其在配偶户口所在地落户
3、两地分居投靠落户
1)夫妻一方是上海户口,另一方不是上海户口且在外地工作(或者工作过),又属于专业技术人员或管理人员。
2)在满足“一定条件”前提下,可以随调到上海落户,为上海做贡献,同时又解决了人才的家庭困难。
3)符合条件的配偶申请调沪,根据在沪方或者调沪方的条件不同,分为五年、三年和“一年”三个级别。
人才引进配偶投靠落户 适用人群:
在高新技术企业、跨国公司地区总部、航运枢纽核心单位等重点机构工作的人员。
高技能人才(如获得中华技能大奖、全国技术能手等国家级奖项,上海首席技师、技能大师(聘期内),持有高级技师证等) ;
市场化创新创业人才
(如创业人才获得投资累计≥2000 万元 + 工作满两年 + 持股比例≥10% ,投资人才在沪投资≥3000 万元(需验资报告) ,
薪酬激励人才
近 4 年个税累计≥100 万元 + 社保基数≥3 倍(≥34188 元 / 月) ) ;
特殊急需人才
(如医疗卫生领域的三甲医院学科带头人(需副高以上职称) ,教育科研领域的国家级教学名师、省部级实验室首席等。
配偶条件: 若配偶劳动关系不在上海,需提供身份证、户口本、无业证明(失业登记证) ;若配偶劳动关系在上海,需档案同步调入,审核学历、职称、社保等材料 。
以上内容希望能帮到大家,如果你在上海居住证积分或者上海落户途中遇到任何问题都可以向我们详细咨询,我们有资深的沪邦邦专业老师为您解答!

上海落户相关推荐
一对一规划顾问
为了确保您的测评结果更准确, 我们申请您留下联系方式以便我们人工审核后通过电话回访告诉您准确的测评结果。*您的信息受 《隐私保护声明》保护
提交成功




一对一规划顾问
更多福利,等你解锁!