上海积分落户积分计算方法是什么?其实居住证满120积分还可享受更多公共服务,但上海的落户政策与积分不直接关联,也就是说不存在一个具体积分值达到后就可以落户的情况!那么,怎么才能办理上海市居住证积分?办理居住证积分需要哪些材料?办理上海市居住证积分的流程是什么?看完这一篇,自己就能办!!!

点击<上海居住证积分模拟计算器>测算上海积分❗️
在上海,积分是积分,落户是落户,居住证积分和落户没关系。一起来搞清楚【居住证】【120积分】【居转户】这三者关系:
【上海居住证】➔【120积分】
需要办理《上海居住证》再申请居住证积分,120积分可以享受子女教育、子女医保、免购房税、其他公共资源
【上海居住证】➔【居转户】
持《上海居住证》满7年,并满足一定条件者可申请居转户
【居转户】➔【120积分】
并无直接联系
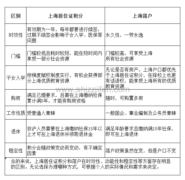
有120积分了,还要落户上海吗?
很多人觉得办理了居住证120积分就能解决很多非沪籍在上海的问题,那么落户上海好像就没太大必要了。
无论是120积分还是上海户口,都能让生活在上海的人们享受到上海的公共资源和福利待遇。虽然落户的时间金钱成本较高,但一定其存在的意义。
今天跟大家好好分析一下120积分和上海落户有什么有区别,分别适合哪些人群。
上海120积分
可以让生活和工作在上海的外地户籍人员,在短时间内就可以享受积分带来的便利,且办理难度较低。
但是每年需要续签,具有不稳定性,适合暂不符合上海落户要求但急需享受相关待遇的人员。
上海落户
上海户口则是通过居住证年限,社保基数,个税等条件来证明申请人对上海的贡献,从而获得上海户籍。
不同落户方式的条件和时间不同。最常见的居转户需要5-7年,时间长,也比较麻烦,适合想在上海扎根生活工作的人员。
其次,上海的幼儿园、中小学等义务教育阶段的公办学校招生都是以排位入学的,孩子入学选学校,上海户口优先级都是高于120积分的,在择校中更有话语权。
而且落户政策虽然有变动,但是户口不会,落户成功就意味着成为“新上海人”。
一图带你更好的区分两者的区别:

不知道如何计算自己的上海居住证积分?
【点击图片, 30s精准测算】
上海居住证积分指标体系由基础指标、加分指标、减分指标和一票否决指标组成。
01年龄加分
居住证积分申请人43周岁以下,积30分,44岁-1分,45岁-2分,往后每增长1岁-2分
02学历加分
(1)大专学历积50分
(2)本科学历,有学历学位积90分;有学历证无学位证积60分
(3)非全日制本科学历,满足三地一致,也是积90分。
03职称加分
具有国家二级职业资格证,或者中级职称积100分
备注:学历和职称积分,只能取其一
04社保加分
(1)社保缴纳基数低于社会平均工资80%,每缴纳一个自然年积3
分
(2)最近4年内累积36个月高于社会平均工资80%低于1倍,积25分
(3)最近4年内累积36个月高于社会平均工资1倍低于2倍,积50分
(4)最近4年内累积36个月高于社会平均工资2倍低于3倍,积100分
(5)最近3年内累计24个月等于社会平均工资3倍,积120分
05其他加分项
1、紧缺专业,工作岗位与所学专业一致,积30分;
2、特定公共服务领域就业,每满一年积4分, 满5年后开始计入总积分;
3、重发展远郊区域工作并居住,没满一年积2分, 满5年后开始计入总积分,最高分值20分;
4、全日制应届高校大学毕业生,积10分;
5、持证人获得本市部、委办局等市级机关专项性表彰奖励,积30分;
6、持证人获得本市部、委办局等市级机关综合性表彰奖励,积60分;
7、持证人获得省部级及以上政府表彰奖励,积110分;
8、配偶为上海市户籍人员,结婚每满一年积4分,最高分值40分。
06减分项及一票否决
1、在3年之内提供虚假材料的,居住证积分一次扣150分;
2、5年之内有行政拘留记录的,居住证积分每条扣50分;
3、5年之内有一般犯罪记录的,居住证积分每条扣150分。
居住证积分办理基本材料
1、申报单位介绍信
2、人事专员身份证持证人《上海市居住证》
3、《上海市居住证》积分申请表(打印))
4、持证人身份证
5、户口簿
6、劳动(聘用)合同复印件
7、劳动派遣还需提供派遣协议
8、派遣岗位协议营业执照
9、个人档案查阅情况
居住证积分办理学历材料
1、持证人学历、学位证书复印件
2、持证人专业技术职称
3、评审表聘任表及岗位说明书
4、专业技术类职业资格证书
5、资格考试合格人员登记表、聘任表、岗位说明书技能类等级证书、岗位说明书、聘书等等:
6、最近48个月的个人所得税完税证明(针对按社保基数加分办理人员),或最近6个月的个人所得税完税证明(办理人员都需提供);
7、配偶本市户籍(双方结婚证、配偶身份证、配偶户口薄);
8、工商局(工商档案机读材料、公司章程)
9、税单(最近连续3年在本市的纳税证明涉税信息查询结果告知书);
10、验资报告复印件(验原件)、获奖证书复印件。
居住证办理同住人配偶及子女材料
同住人配偶材料主要是双方结婚证、配偶户口簿,身份证和居住证
除了以上材料,有以下情况的,你也可以准备好相关材料:
1、待业1年以上提供村委或居委出具的待业证明
2、个人简历从首次就业前的毕业院校填写
3、提供来沪前最后一家外省市工作的离职证明
同住人子女材料主要是一个家庭的户口簿、居住证、和孩子的出生医学证明。

以上内容希望能帮到大家,如果你在上海居住证积分或者上海落户途中遇到任何问题都可以向我们详细咨询,我们有资深的沪邦邦专业老师为您解答!

上海居住证积分相关推荐
一对一规划顾问
为了确保您的测评结果更准确, 我们申请您留下联系方式以便我们人工审核后通过电话回访告诉您准确的测评结果。*您的信息受 《隐私保护声明》保护
提交成功




一对一规划顾问
更多福利,等你解锁!