外地人要成功申请上海居住证积分,除了个人需满足一系列条件外,用人单位也必须符合特定的要求。上海居住证积分单位要求有哪些?本文将全面深入解析上海居住证积分的单位要求,涵盖个人及公司的详细条件,并提供完整的材料清单,助您轻松应对居住证积分申请。

上海积分查询工具:上海市居住证积分模拟打分计算器(点击查分)
✅ 居住证要求:
持有有效期内《上海市居住证》,且申请当月处于就业及社保缴纳状态
累计持证时间≥6个月(中断需重新计算)
✅ 社保与就业要求:
近12个月内累计缴纳上海职工社保满6个月(不含补缴)
当前单位已办理社保登记并依法纳税
✅ 积分达标:
过积分模拟计算器测算,总分≥120分(可通过学历、职称、社保基数、纳税等方式加分)也可使用下方计算器计算
✅ 其他要求:
年龄在18-60周岁之间
近5年无治安拘留或刑事犯罪记录(系统自动比对公安数据)
1、必须是在上海注册
不是所有在上海本地有办公区的公司都能申请办理积分,必须要在上海工商注册登记过才行。在人事专员提交积分材料的时候,去的也是公司注册地所在区的人才服务中心,这都是积分政策规定的
2、公司在上海纳税
公司必须在上海依法纳税,如果不纳税,或者是在外地缴纳的情况,公司都不具有办理上海居住证积分的资格
3、公司资质达到要求
不是任何一家公司都能办理积分,公司的资质必须要达到有限公司以上才行
4、公司没有上黑名单
公司在上海诚信经营,符合上海的发展,没有上过黑名单
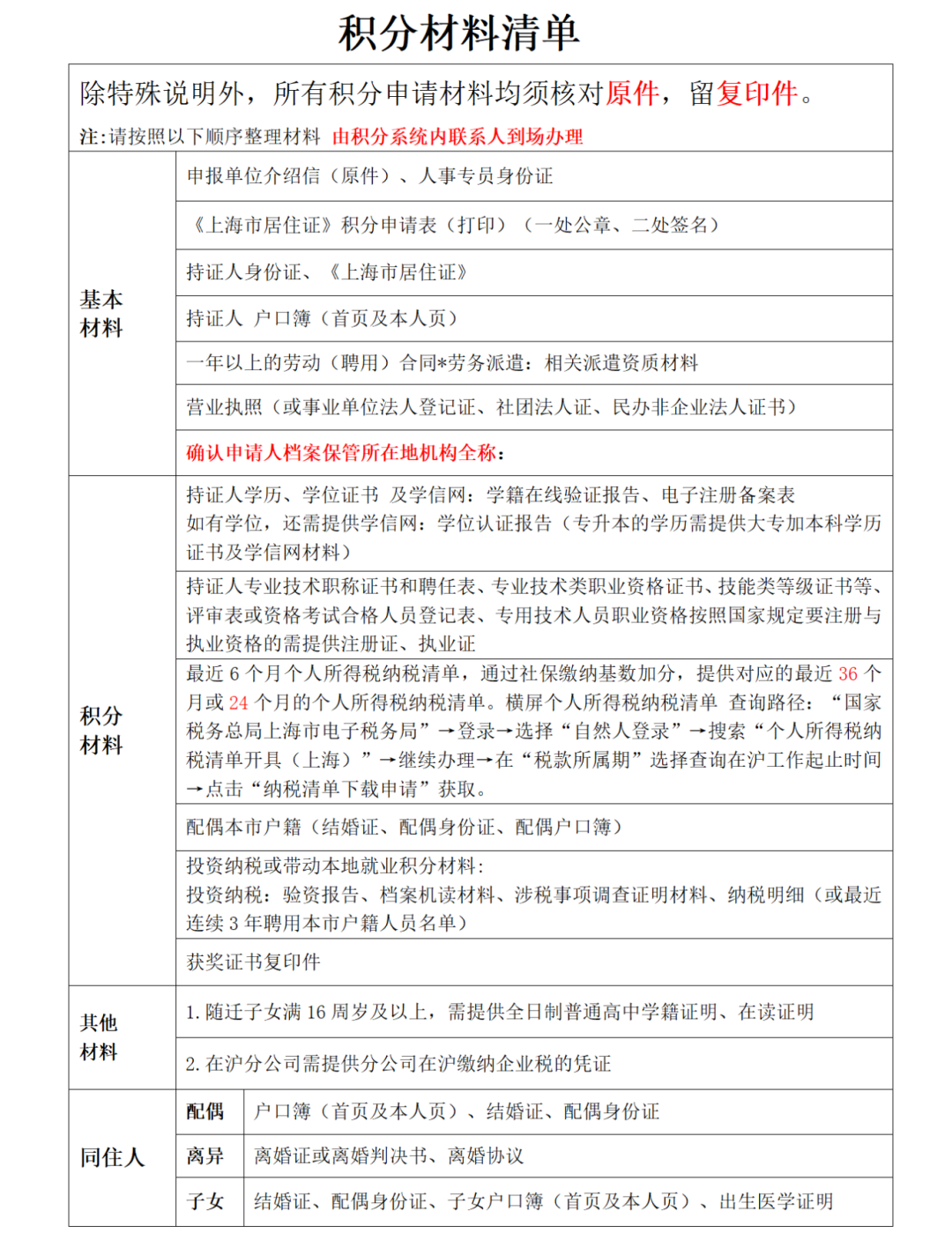
注意积分新办需提交以下材料

📚 DI一步:网上信息登记,开通账号
🚩网址:
上海市人力资源和社会保障局(官网)
🚩步骤:
人社服务—积分管理—单位注册—我接受—按要求填写信息、设置密码—注册
🚩关键点:
1.信息准确填写,单位联络人是去柜台办理业务的人;
2.公司运营范围,按照营业执照内容填写;
3.密码,一定要记住。
-
📚 DI二步:现场资料验证,登记备案
🚩材料:
营业执照副本(原件+复印件)、公章、介绍信、经办人身份证(原件+复印件)、社会保险登记证明
🚩关键点:
1.介绍信,没有固定格式,网上搜一个模板,说明经办人、办理事项即可;
2.社保登记证明需要到公司社保账户下载打印(步骤:登录公司社保平台—社会保险—提供参保户参保资料—当页信息截图打印)。
-
📍 每个区的要求有可能不一样,不过我经历过的大致都这样的流程
过程不复杂,只要信息和资料完整
为了以防万一,去柜台递交材料的时候
记下积分账户的密码,以及公司社保账户的密码
现场一般有公用电脑,随时修改
-
🔑 可能会出现的意外情况:
1.公司的运营范围填写的不完整;
2.联络人和去柜台的经办人不一致;
3.社保登记证明没有。
注意以上几点,基本上就可以搞定啦~
1、点击“单位注册”,正确填写信息后,点击“注册”
2、完善单位信息后,点击“提交”,并至单位注册地所在区人才发展服务中心受理点审核单位信息
3、线下审核单位信息需要递交以下材料:(所有材料现场审核原件收取复印件)
申报单位人事专员介绍信(需加盖单位公章)
申报单位人事专员身份证(人事专员社保需在申报单位)
申报单位营业执照(具有劳务派遣资质的单位需提供劳务派遣许可证,在沪分公司需提供分公司在沪缴纳企业税的凭证)

以上内容希望能帮到大家,如果你在上海居住证积分或者上海落户途中遇到任何问题都可以向我们详细咨询,我们有资深的沪邦邦专业老师为您解答!

上海居住证积分相关推荐
一对一规划顾问
为了确保您的测评结果更准确, 我们申请您留下联系方式以便我们人工审核后通过电话回访告诉您准确的测评结果。*您的信息受 《隐私保护声明》保护
提交成功




一对一规划顾问
更多福利,等你解锁!